Product Summary
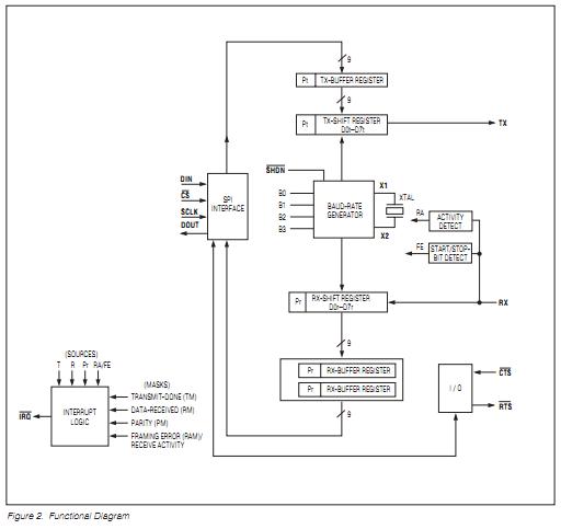
The MAX3100CPD is an universal asynchronous receiver transmitter (UART). It is the first UART specifically optimized for small microcontroller-based systems. Using an SPI/MICROWIRE interface for communication with the host microcontroller (μC), the MAX3100CPD comes in a compact 16-pin QSOP. The asynchronous I/O is suitable for use in RS-232, RS-485, IR, and opto-isolated data links. IR-link communication is easy with the MAX3100CPD’s infrared data association (IrDA) timing mode. The applications of the MAX3100CPD include Handheld Instruments, Intelligent Instrumentation, UART in SPI Systems, Small Networks in HVAC or Building Control, Isolated RS-232/RS-485: Directly Drives Opto-Couplers and Low-Cost IR Data Links for Computers/Peripherals.
Parametrics
MAX3100CPD absolute maximum ratings: (1)VCC to GND: +6V; (2)Input Voltage to GND (CS, SHDN, X1, CTS, RX, DIN, SCLK): -0.3V to (VCC + 0.3V); (3)Output Voltage to GND (DOUT, RTS, TX, X2): -0.3V to (VCC + 0.3V); (4)IRQ: -0.3V to 6V; TX, RTS Output Current: 100mA; X2, DOUT, IRQ Short-Circuit Duration (to VCC or GND): Indefinite; (5)Continuous Power Dissipation: 800mW; (6)Operating Temperature Ranges: 0 to +70℃; (7)Storage Temperature Range: -65 to +160℃; (8)Lead Temperature (soldering, 10s): +300℃.
Features
MAX3100CPD features: (1)Small TQFN and QSOP Packages Available; (2)Full-Featured UART: IrDA SIR Timing Compatible; 8-Word FIFO Minimizes Processor Overhead at High Data Rates; Up to 230k Baud with a 3.6864MHz Crystal; 9-Bit Address-Recognition Interrupt; Receive Activity Interrupt in Shutdown; (3)SPI/MICROWIRE-Compatible μC Interface; (4)Lowest Power: 150μA Operating Current at 3.3V; 10μA in Shutdown with Receive Interrupt; (5)+2.7V to +5.5V Supply Voltage in Operating Mode; (6)Schmitt-Trigger Inputs for Opto-Couplers ; (7)TX and RTS Outputs Sink 25mA for Opto-Couplers .
Diagrams

| Image | Part No | Mfg | Description | ![]() |
Pricing (USD) |
Quantity | ||||||||||||
|---|---|---|---|---|---|---|---|---|---|---|---|---|---|---|---|---|---|---|
![]() |
![]() MAX3100CPD+ |
![]() Maxim Integrated Products |
![]() UART Interface IC SPI/uWire Compatible |
![]() Data Sheet |
![]()
|
|
||||||||||||
![]() |
![]() MAX3100CPD |
![]() Maxim Integrated Products |
![]() UART Interface IC |
![]() Data Sheet |
![]() Negotiable |
|
||||||||||||
(Hong Kong)









