Product Summary
The LM358AMX is a Low Power Dual Operational Amplifier which is designed specifically to operate from a single power supply over a wide range of voltages. Operation from split power supplies is also possible and the low power supply current drain is independent of the magnitude of the power supply voltage. Application areas include transducer amplifiers, dc gain blocks and all the conventional op amp circuits which now can be more easily implemented in single power supply systems. For example, the LM358AMX can be directly operated off of the standard +5V power supply voltage which is used in digital systems and will easily provide the required interface electronics without requiring the additional ±15V power supplies. The LM358AMX is available in a chip sized package (8-Bump micro SMD) using National micro SMD package technology.
Parametrics
LM358AMX absolute maximum ratings: (1)Supply Voltage, V+: 32V; (2)Differential Input Voltage: 32V; (3)Input Voltage: -0.3V to +32V; (4)Power Dissipation: Molded DIP: 830 mW; Metal Can: 550mW; Small Outline Package (M): 530mW; micro SMD: 435mW; (5)Output Short-Circuit to GND (One Amplifier): V+ ≤ 15V and TA = 25℃: Continuous; (6)Input Current (VIN < -0.3V): 50mA; (7)Operating Temperature Range: 0℃ to +70℃; (8)Storage Temperature Range: -65℃ to +150℃; (9)Lead Temperature, DIP(Soldering, 10 seconds): 260℃; (10)ESD Tolerance: 250V.
Features
LM358AMX features: (1)Available in 8-Bump micro SMD chip sized package, (See AN-1112); (2)Internally frequency compensated for unity gain; (3)Large dc voltage gain: 100 dB; (4)Wide bandwidth (unity gain): 1 MHz (temperature compensated); (5)Wide power supply range: Single supply: 3V to 32V or dual supplies: ±1.5V to ±16V; (6)Very low supply current drai(500 μA)-essentially independent of supply voltage; (7)Low input offset voltage: 2 mV; (8)Input common-mode voltage range includes ground; (9)Differential input voltage range equal to the power supply voltage; (10)Large output voltage swing.
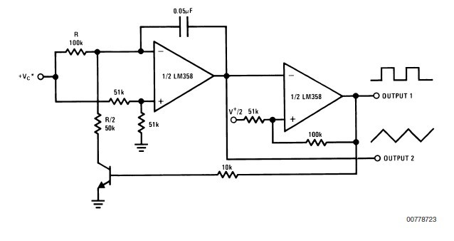
Diagrams

| Image | Part No | Mfg | Description | ![]() |
Pricing (USD) |
Quantity | ||||||||||||
|---|---|---|---|---|---|---|---|---|---|---|---|---|---|---|---|---|---|---|
![]() |
![]() LM358AMX |
![]() Fairchild Semiconductor |
![]() Operational Amplifiers - Op Amps Dual OP amp |
![]() Data Sheet |
![]()
|
|
||||||||||||
![]() |
![]() LM358AMX/NOPB |
![]() National Semiconductor (TI) |
![]() Operational Amplifiers - Op Amps LOW PWR DUAL OP AMP |
![]() Data Sheet |
![]()
|
|
||||||||||||
(Hong Kong)









