Product Summary
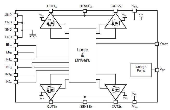
The L6225N is a dual full bridge driver for motor control applications manufactured with Multipower BCD technology which combines isolated DMOS power transistors with CMOS and bipolar circuits on the same chip. The Logic Inputs are CMOS/TTL and μP compatible. The High Side switches are protected against unsafe over current conditions. The applications of the L6225N include stepper motor, dual or quad dc motor.
Parametrics
L6225N absolute maximum ratings: (1)VS, Supply Voltage: 60 V; (2)VIN,VEN, Input and Enable Voltage Range: -0.3 to +7 V; (3)VSENSE, DC Sensing Voltage Range: -1 to +4 V; (4)VBOOT, Bootstrap Peak Voltage: VS + 10 V; (5)IS(peak), Pulsed Supply Current (for each VS pin), internally limited by the overcurrent protection, tPULSE < 1ms: 3.55 A; (6)IS, DC Supply Current (for each VS pin): 1.4 A; (7)VOD, Differential Voltage Between VSA, OUT1A, OUT2A, SENSEA and; (8)VS B, OUT1B, OUT2B, SENSEB: 60 V; (9)Tstg, TOP, Storage and Operating, Temperature Range: -40 to 150℃.
Features
L6225N features: (1)Operating supply voltage from 8 to 52V; (2)2.8A peak current (1.4A DC); (3)RDS (ON) 0.73W TYP. value @ Tj = 25℃; (4)Cross conduction protection; (5)Thermal shutdown; (6)Operating frequency up to 100khz; (7)High side over current protection; (8)CMOS/TTL input; (9)Intrinsic fast free wheeling diodes; (10)Under voltage lockout.
Diagrams

| Image | Part No | Mfg | Description | ![]() |
Pricing (USD) |
Quantity | ||||||||||||
|---|---|---|---|---|---|---|---|---|---|---|---|---|---|---|---|---|---|---|
![]() |
![]() L6225N |
![]() STMicroelectronics |
![]() Motor / Motion / Ignition Controllers & Drivers Dual Full Bridge |
![]() Data Sheet |
![]()
|
|
||||||||||||
| Image | Part No | Mfg | Description | ![]() |
Pricing (USD) |
Quantity | ||||||||||||
![]() |
![]() L6220 |
![]() STMicroelectronics |
![]() Transistors Darlington 1.8 Amp Quad Switch |
![]() Data Sheet |
![]() Negotiable |
|
||||||||||||
![]() |
![]() L6220N |
![]() Other |
![]() |
![]() Data Sheet |
![]() Negotiable |
|
||||||||||||
![]() |
![]() L6221A |
![]() Other |
![]() |
![]() Data Sheet |
![]() Negotiable |
|
||||||||||||
![]() |
![]() L6221AD |
![]() STMicroelectronics |
![]() Transistors Darlington 1.8 Amp Quad Switch |
![]() Data Sheet |
![]() Negotiable |
|
||||||||||||
![]() |
![]() L6221AD013TR |
![]() STMicroelectronics |
![]() Transistors Darlington 1.8 Amp Quad Switch |
![]() Data Sheet |
![]() Negotiable |
|
||||||||||||
![]() |
![]() L6221AS |
![]() STMicroelectronics |
![]() Transistors Darlington 1.8 Amp Quad Switch |
![]() Data Sheet |
![]() Negotiable |
|
||||||||||||
(Hong Kong)










