Product Summary
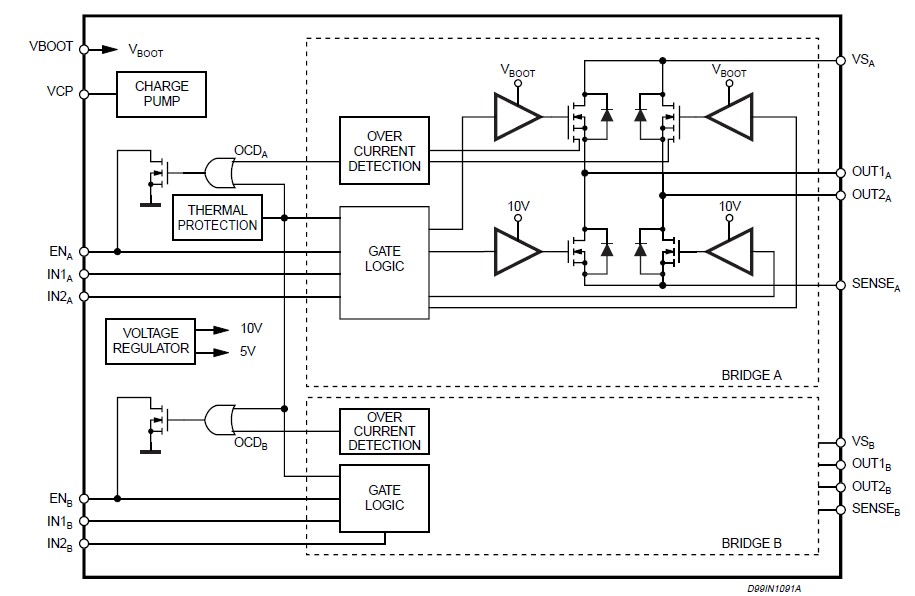
The L6205N is a DMOS Dual Full Bridge designed for motor control applications, realized in MultiPower- BCD technology, which combines isolated DMOS Power Transistors with CMOS and bipolar circuits on the same chip. Available in PowerDIP20 (16+2+2), PowerSO20 and SO20(16+2+2) packages, the L6205N features a non-dissipative protection of the high side PowerMOSFETs and thermal shutdown. Applications are (1)bipolar stepper motor; (2)dual or quad dc motor.
Parametrics
L6205N absolute maximum ratings: (1)VS Supply Voltage VSA = VSB = VS: 60 V; (2)VOD Differential Voltage between VSA, OUT1A, OUT2A, SENSEA and VSB, OUT1B, OUT2B, SENSEB VSA = VSB = VS = 60V; VSENSEA = VSENSEB = GND: 60 V; (3)VBOOT Bootstrap Peak Voltage VSA = VSB = VS VS: + 10 V; (4)VIN,VEN Input and Enable Voltage Range: -0.3 to +7 V; (5)VSENSEA, VSENSEB Voltage Range at pins SENSEA and SENSEB: -1 to +4 V; (6)IS(peak)Pulsed Supply Current (for each VS pin), internally limited by the overcurrent protection VSA = VSB = VS; tPULSE < 1ms: 7.1 A; (7)IS RMS Supply Current (for each VS pin)VSA = VSB = VS: 2.8 A; (8)Tstg, TOP Storage and Operating Temperature Range: -40 to 150 °C.
Features
L6205N features: (1)operating supply voltage from 8 to 52V; (2)5.6A output peak current (2.8A DC); (3)RDS(ON)0.3W typ. value @ Tj = 25 °C; (4)operating frequency up to 100KHz; (5)non dissipative overcurrent protection; (6)paralleled operation; (7)cross conduction protection; (8)thermal shutdown; (9)under voltage lockout; (10)integrated fast free wheeling diodes.
Diagrams

| Image | Part No | Mfg | Description | ![]() |
Pricing (USD) |
Quantity | ||||||||||||
|---|---|---|---|---|---|---|---|---|---|---|---|---|---|---|---|---|---|---|
![]() |
![]() L6205N |
![]() STMicroelectronics |
![]() Motor / Motion / Ignition Controllers & Drivers Dual Full Bridge |
![]() Data Sheet |
![]()
|
|
||||||||||||
| Image | Part No | Mfg | Description | ![]() |
Pricing (USD) |
Quantity | ||||||||||||
![]() |
![]() L6201 |
![]() STMicroelectronics |
![]() Motor / Motion / Ignition Controllers & Drivers DMOS Full Bridge |
![]() Data Sheet |
![]()
|
|
||||||||||||
![]() |
![]() L6201013TR |
![]() STMicroelectronics |
![]() Motor / Motion / Ignition Controllers & Drivers DMOS Full Bridge |
![]() Data Sheet |
![]()
|
|
||||||||||||
![]() |
![]() L6201-L6202 - L6203 |
![]() Other |
![]() |
![]() Data Sheet |
![]() Negotiable |
|
||||||||||||
![]() |
![]() L6201PSTR |
![]() STMicroelectronics |
![]() Motor / Motion / Ignition Controllers & Drivers DMOS Full Bridge |
![]() Data Sheet |
![]()
|
|
||||||||||||
![]() |
![]() L6202 |
![]() STMicroelectronics |
![]() Motor / Motion / Ignition Controllers & Drivers DMOS Full Bridge |
![]() Data Sheet |
![]()
|
|
||||||||||||
![]() |
![]() L6204D |
![]() STMicroelectronics |
![]() Motor / Motion / Ignition Controllers & Drivers Dual Full Bridge |
![]() Data Sheet |
![]() Negotiable |
|
||||||||||||
(Hong Kong)










