Product Summary
The L4978 is a step down monolithic powerswitching regulator delivering 2A at a voltage be-tween 3.3V and 50V (selected by a simple exter-nal divider) . Realized in BCD mixed technology,the L4978 uses an internal power D-MOS transis-tor (with a typical Rdson of 0.25Ω) to obtain veryhigh efficency and high switching speed. The L4978 is available in plastic dual in line, MINI DIP8 for standard assembly, and SO16W or SMD assembly.
Parametrics
L4978 absolute maximum ratings: (1) Input voltage: 58V; (2) Output DC voltage Output peak voltage at t=0.1μs, f=200KHz; (3) maximum output current: int.limit.; (4) Bootstra voltage: 70V; (5) Analogs input voltage (Vcc=24V) : 12V; (6) Analogs input voltage (Vcc=24V) : 12V; (7) Power dissipation a Tamb≤60°C; (8) Junction and storage temperature: -40 to 150°C.
Features
L4978 features: (1) up to 2A step down converter; (2) operatinf input voltage from 8V to 5V; (3) precise 3.3V ((±1%) internal reference voltage; (4) output voltage adjustable from 3.3V to 50V; (5) switching frequency adjustable 500kHz; (6) voltage adjustable from 3.3V to 50V; (7) zero load current operation; (8) thermal shutdown.
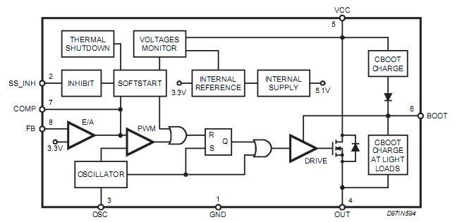
Diagrams

| Image | Part No | Mfg | Description | ![]() |
Pricing (USD) |
Quantity | ||||||||||||
|---|---|---|---|---|---|---|---|---|---|---|---|---|---|---|---|---|---|---|
![]() |
![]() L4978 |
![]() STMicroelectronics |
![]() Switching Converters, Regulators & Controllers 3.3 to 50V Step-Down |
![]() Data Sheet |
![]()
|
|
||||||||||||
![]() |
![]() L4978D |
![]() STMicroelectronics |
![]() Switching Converters, Regulators & Controllers 3.3 to 50V Step-Down |
![]() Data Sheet |
![]()
|
|
||||||||||||
![]() |
![]() L4978D013TR |
![]() STMicroelectronics |
![]() Switching Converters, Regulators & Controllers 3.3 to 50V Step-Down |
![]() Data Sheet |
![]()
|
|
||||||||||||
(Hong Kong)









