Product Summary
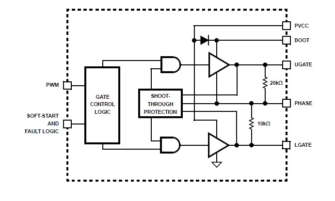
The ISL6314CRZ is a Notebook System Power Controller. The ISL6314CRZ provides a precision voltage regulation system for advanced microprocessors. The ISL6314CRZ maintains the same features as the multi-phase product family, but reduces the output to a single-phase, for lower current systems. By reducing the number of external parts, this integration is optimized for a cost and space saving power management solution. One outstanding feature of this controller IC is its multi-processor compatibility, allowing it to work with both Intel and AMD microprocessors. Included are programmable VID codes for Intel VR11 as well as AMD 5-bit and 6-bit DAC tables. A circuit is provided for remote voltage sensing, compensating for any potential difference between remote and local grounds. The output voltage can also be positively or negatively offset through the use of a single external resistor. Another unique feature of the ISL6314 is the addition of a circuit that allows optimizing compensation to be added for flatter load transient response and well controlled dynamic VID response.
Parametrics
ISL6314CRZ absolute maximum ratings: (1)Supply Voltage: -0.3V to +6V; (2)Supply Voltage: -0.3V to +15V; (3)Absolute Boot Voltage: GND - 0.3V to GND + 36V; (4)Phase Voltage: GND - 8V (<400ns, 20μJ) to 30V (<200ns, VBOOT-PHASE = 5V); (5)Upper Gate Voltage: VPHASE - 0.3V to VBOOT + 0.3V VPHASE - 3.5V (<100ns Pulse Width, 2μJ) to VBOOT + 0.3V; (6)Lower Gate Voltage: GND - 0.3V to PVCC + 0.3V GND - 5V (<100ns Pulse Width, 2μJ) to PVCC+ 0.3V; (7)Input, Output, or I/O Voltage: GND - 0.3V to VCC + 0.3V.
Features
ISL6314CRZ features: (1)Integrated-driver Single-Phase Power Conversion; (2)Over current Protection; (3)Multi-tiered Overvoltage Protection; (4)Digital Soft-Start; (5)Selectable Operation Frequency up to 1.0MHz; (6)Pb-Free (RoHS compliant).
Diagrams

| Image | Part No | Mfg | Description | ![]() |
Pricing (USD) |
Quantity | ||||||||||||
|---|---|---|---|---|---|---|---|---|---|---|---|---|---|---|---|---|---|---|
![]() |
![]() ISL6314CRZ |
![]() Intersil |
![]() Voltage Mode PWM Controllers 1-PH PWM CNTRLR W/1 INTEGRTD DRVRS 32LD |
![]() Data Sheet |
![]()
|
|
||||||||||||
![]() |
![]() ISL6314CRZ-T |
![]() |
![]() IC CTRLR PWM 1PHASE BUCK 32-QFN |
![]() Data Sheet |
![]()
|
|
||||||||||||
(Hong Kong)










