Product Summary
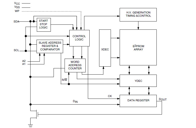
The FM24C08B is a 4096 bits of CMOS non-volatile electrically erasable memory. The FM24C08B conforms to all specifications in the Standard IIC 2-wire protocol. The FM24C08B is designed to minimize device pin count and simplify PC board layout requirements. Fairchild EEPROMs are designed and tested for applications requiring high endurance, high reliability and low power consumption.
Parametrics
FM24C08B absolute maximum ratings: (1)Ambient Storage Temperature: –65°C to +150°C; (2)All Input or Output Voltages with Respect to Ground: –0.3V to 6.5V; (3)Lead Temperature (Soldering, 10 seconds): +300°C; (4)ESD Rating: 2000V min.; (5)ICCA Active Power Supply Current fSCL = 400 KHz: 0.2 to 1.0 mA.
Features
FM24C08B features: (1)Extended operating voltage 2.7V – 5.5V; (2)400 KHz clock frequency (F)at 2.7V - 5.5V; (3)IIC compatible interface: Provides bi-directional data transfer protocol; (4)Sixteen byte page write mode: Minimizes total write time per byte; (5)Self timed write cycle: Typical write cycle time of 6ms; (6)Hardware Write Protect for upper half (FM24C05U only); (7)Endurance: 1,000,000 data changes; (8)Data retention greater than 40 years; (9)Packages available: 8-pin DIP, 8-pin SO, and 8-pin TSSOP; (10)Available in three temperature ranges.
Diagrams

(Hong Kong)






