Product Summary
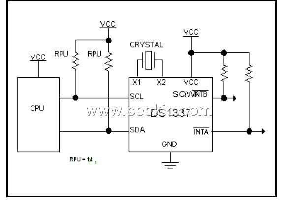
                                                  	The DS1337 serial real-time clock is a low-power
clock/calendar with two programmable time-of-day
alarms and a programmable square-wave output.
Address and data are transferred serially through an
I2C bus. The clock/calendar provides seconds,
minutes, hours, day, date, month, and year
information. The date at the end of the month is
automatically adjusted for months with fewer than 31
days, including corrections for leap year. The clock
operates in either the 24-hour or 12-hour format with
AM/PM indicator.
                                                  
Features
Real-Time Clock (RTC) Counts Seconds,
Minutes, Hours, Day, Date, Month, and Year
with Leap-Year Compensation Valid Up to
2100
? Available in a Surface-Mount Package with an
Integrated Crystal (DS1337C)
? I2C Serial Interface
? Two Time-of-Day Alarms
? Oscillator Stop Flag
? Programmable Square-Wave Output
Defaults to 32kHz on Power-Up
? Available in 8-Pin DIP, SO, or ?SOP
? -40?C to +85?C Operating Temperature Range
Diagrams

| Image | Part No | Mfg | Description | ![]()  | 
                            Pricing (USD)  | 
                            Quantity | ||||||||||||
|---|---|---|---|---|---|---|---|---|---|---|---|---|---|---|---|---|---|---|
![]()  | 
                            ![]() DS1337S+T&R  | 
                            ![]() Maxim Integrated Products  | 
                            ![]() Real Time Clock I2C Serial RTC  | 
                            ![]() Data Sheet  | 
                            ![]() 
  | 
                            
                            	 | 
                      ||||||||||||
| Image | Part No | Mfg | Description | ![]()  | 
                            Pricing (USD)  | 
                            Quantity | ||||||||||||
![]()  | 
                            ![]() DS1300  | 
                            ![]() Other  | 
                            ![]()  | 
                            ![]() Data Sheet  | 
                            ![]() Negotiable  | 
                            
                            	 | 
                      ||||||||||||
![]()  | 
                            ![]() DS1300-3  | 
                            ![]() Emerson / Astec Power  | 
                            ![]() Linear and Switching Power Supplies 12V output, 1300W 2U x 3U x 7.5"  | 
                            ![]() Data Sheet  | 
                            ![]() 
  | 
                            
                            	 | 
                      ||||||||||||
![]()  | 
                            ![]() DS1301-7R  | 
                            ![]()  | 
                            ![]() EURO-CASSETTE 100W 12V  | 
                            ![]() Data Sheet  | 
                            ![]() 
  | 
                            
                            	 | 
                      ||||||||||||
![]()  | 
                            ![]() DS1302  | 
                            ![]() Maxim Integrated Products  | 
                            ![]() Real Time Clock Trickle-Charge Timekeeping Chip  | 
                            ![]() Data Sheet  | 
                            ![]() 
  | 
                            
                            	 | 
                      ||||||||||||
![]()  | 
                            ![]() DS1302+  | 
                            ![]() Maxim Integrated Products  | 
                            ![]() Real Time Clock Trickle-Charge Timekeeping Chip  | 
                            ![]() Data Sheet  | 
                            ![]() 
  | 
                            
                            	 | 
                      ||||||||||||
![]()  | 
                            ![]() DS1302N  | 
                            ![]() Maxim Integrated Products  | 
                            ![]() Real Time Clock Trickle-Charge Timekeeping Chip  | 
                            ![]() Data Sheet  | 
                            ![]() 
  | 
                            
                            	 | 
                      ||||||||||||
 (Hong Kong) 
                         
                        
                                    










