Product Summary
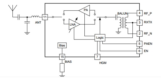
The CC2591RGVR is a cost-effective and high performance RF Front End for low-power and low-voltage 2.4-GHz wireless applications. The CC2591RGVR is a range extender for all existing and future 2.4-GHz low-power RF transceivers, transmitters and System-on-Chip products from Texas Instruments. The CC2591RGVR increases the link budget by providing a power amplifier for increased output power, and an LNA with low noise figure for improved receiver sensitivity. The CC2591RGVR contains PA, LNA, switches, RF-matching, and balun for simple design of high performance wireless applications. Applications include All 2.4-GHz ISM Band Systems, Wireless Sensor Networks, Wireless Industrial Systems, IEEE 802.15.4 and ZigBee Systems, Wireless Consumer Systems and Wireless Audio Systems.
Parametrics
CC2591RGVR absolute maximum ratings: (1)Supply voltage: -0.3 to 3.6V; (2)Voltage on any digital pin: -0.3 to VDD + 0.3, max 3.6; (3)Input RF level: 10 dBm; (4)Storage temperature range: -50 to 150℃.
Features
CC2591RGVR features: (1)Seamless Interface to 2.4-GHz Low Power RF Devices from Texas Instruments; (2)Up to 22-dBm Output Power; (3)Few External Components; (4)Digital Control of LNA Gain by HGM Pin; (5)100-nA in Power Down; (6)Low Receive Current Consumption; (7)4.8-dB LNA Noise Figure, including T/R Switch and external antenna match; (8)RoHS Compliant 4×4-mm QFN-16 Package; (9)2-V to 3.6-V Operation.
Diagrams

| Image | Part No | Mfg | Description | ![]() |
Pricing (USD) |
Quantity | ||||||||||||
|---|---|---|---|---|---|---|---|---|---|---|---|---|---|---|---|---|---|---|
![]() |
![]() CC2591RGVR |
![]() Texas Instruments |
![]() RF Front End 2.4 GHz RF Front End |
![]() Data Sheet |
![]()
|
|
||||||||||||
![]() |
![]() CC2591RGVRG4 |
![]() Texas Instruments |
![]() RF Front End 2.4 GHz RF Front End |
![]() Data Sheet |
![]()
|
|
||||||||||||
(Hong Kong)









