Product Summary
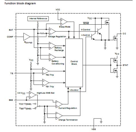
The BQ2057WTS is an advanced linear charge management IC for single-and two-cell lithuimion and lithium-polymer. The BQ2057WTS continuously measures battery temperature using an external thermistor. After conditioning, the BQ2057WTS applies a constant current to the battery.
Parametrics
BQ2057WTS absolute maximum ratings: (1) Supply voltage (Vcc with respect to GND) : -0.3 to 18V; (2) Input voltage, SNS, BAT, TS, COMP (all with respect to GND) : -0.3 to Vcc +0.3V; (3) Sink current (STAT pin) not to exceed PD: 20mA; (4) Source current (STAT pin) not to exceed PD: 10mA; (5) Output current (CC pin) not to exceed PD: 40mA; (6) Total power dissipation, PD (at 25°C) : 300mW; (7) Operating free-air temperature range, TA: -20 to 70°C; (8) Storage temperature range, Tstg: -40 to 125°C; (9) Lead temperature (soldering, 10 s) : 300°C.
Features
BQ2057WTS features: (1) Ideal for Single (4.1 V or 4.2 V) and Dual-Cell (8.2 V or 8.4 V) Li-Ion or Li-Pol Packs; (2) Requires Small Number of External Components; (3) 0.3 V Dropout Voltage for Minimizing Heat Dissipation; (4) Optional Cell-Temperature Monitoring Before and During Charge; (5) Integrated Voltage and Current Regulation With Programmable Charge-Current and High-or Low-Side Current Sensing; (6) Automatic Battery-Recharge Feature; (7) Charge Termination by Minimum Current; (8) Automatic Low-Power Sleep Mode When VCC Is Removed; (9) EVMs Available for Quick Evaluation; (10) Packaging: 8-Pin SOIC, 8-Pin TSSOP, 8-Pin MSOP.
Diagrams

| Image | Part No | Mfg | Description | ![]() |
Pricing (USD) |
Quantity | ||||||||||||
|---|---|---|---|---|---|---|---|---|---|---|---|---|---|---|---|---|---|---|
![]() |
![]() BQ2057WTS |
![]() Texas Instruments |
![]() Battery Management Li-Ion LDO Linear Charge Management IC |
![]() Data Sheet |
![]()
|
|
||||||||||||
![]() |
![]() BQ2057WTSG4 |
![]() Texas Instruments |
![]() Battery Management Li-Ion LDO Linear Charge Management IC |
![]() Data Sheet |
![]()
|
|
||||||||||||
![]() |
![]() BQ2057WTSTR |
![]() Texas Instruments |
![]() Battery Management Li-Ion LDO Linear Charge Management IC |
![]() Data Sheet |
![]()
|
|
||||||||||||
![]() |
![]() BQ2057WTSTRG4 |
![]() Texas Instruments |
![]() Battery Management LDO Lin 1cell Li-Ion Charge Controller |
![]() Data Sheet |
![]()
|
|
||||||||||||
(Hong Kong)










