Product Summary
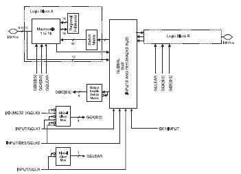
The ATF1502AS-10JU is a high performance, high density Complex Programmable Logic Device (CPLD) which utilizes Atmel’s proven electrically erasable technology. With 32 logic macrocells and up to 36 inputs, it easily integrates logic from several TTL, SSI,MSI, LSI and classic PLDs. The ATF1502AS-10JUs enhanced routing switch matrices increase usable gate count, and the odds of successful pinlocked design modifications.
Parametrics
ATF1502AS-10JU absolute maximum ratings: (1)Temperature Under Bias: -40℃ to +85℃; (2)Storage Temperature: -65℃ to +150℃; (3)Voltage on Any Pin with Respect to Ground: -2.0V to +7.0V; (4)Voltage on Any Pin with Respect to Ground: -2.0V to +7.0V; (5)Programming Voltage with Respect to Ground: -2.0V to +14.0V.
Features
ATF1502AS-10JU feratures: (1)High Density, High Performance Electrically Erasable Complex Programmable Logic Device; (2)In-System Programmability (ISP) via JTAG; (3)Flexible Logic Macrocell; (4)Advanced Power Management Features, Automatic 3 mA Stand-By for L Version; Pin-Controlled 4 mA Stand-By Mode (Typical); Programmable Pin-Keeper Inputs and I/Os; Reduced-Power Feature Per Macrocell; (5)Available in Commercial and Industrial Temperature Ranges; (6)Available in 44-pin PLCC; TQFP; and PQFP; (7)Advanced EEPROM Technology; (8)JTAG Boundary-Scan Testing to IEEE Std. 1149.1-1990 and 1149.1a-1993 Supported; (9)PCI-compliant; (10)3.3 or 5.0V I/O pins; (11)Security Fuse Feature.
Diagrams

| Image | Part No | Mfg | Description | ![]() |
Pricing (USD) |
Quantity | ||||||||||||
|---|---|---|---|---|---|---|---|---|---|---|---|---|---|---|---|---|---|---|
![]() |
![]() ATF1502AS-10JU44 |
![]() Atmel |
![]() CPLD - Complex Programmable Logic Devices CPLD 32 MACROCELL ISP STD PWR 5V-10NS |
![]() Data Sheet |
![]()
|
|
||||||||||||
| Image | Part No | Mfg | Description | ![]() |
Pricing (USD) |
Quantity | ||||||||||||
![]() |
![]() ATF1040 |
![]() Other |
![]() |
![]() Data Sheet |
![]() Negotiable |
|
||||||||||||
![]() |
![]() ATF1047 |
![]() Other |
![]() |
![]() Data Sheet |
![]() Negotiable |
|
||||||||||||
![]() |
![]() ATF1500A |
![]() Other |
![]() |
![]() Data Sheet |
![]() Negotiable |
|
||||||||||||
![]() |
![]() ATF1500A-10AC |
![]() Atmel |
![]() CPLD - Complex Programmable Logic Devices CPLD 32 MACROCELL CMPTBLE w/F1500 |
![]() Data Sheet |
![]() Negotiable |
|
||||||||||||
![]() |
![]() ATF1500A-10AI |
![]() Atmel |
![]() CPLD - Complex Programmable Logic Devices 1500 Gate |
![]() Data Sheet |
![]() Negotiable |
|
||||||||||||
![]() |
![]() ATF1500A-10AU |
![]() Atmel |
![]() CPLD - Complex Programmable Logic Devices CPLD 32 MACROCELL 5V 10NS IND TEMP |
![]() Data Sheet |
![]()
|
|
||||||||||||
(Hong Kong)











