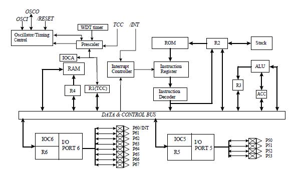
Product Summary
The 78P156N is an 8-bit microprocessor designed and developed with low-power, high-speed CMOS technology. It is equipped with 1K×13-bits Electrical One Time Programmable Read Only Memory (OTP-ROM). The 78P156N provides three PROTECTION bits to prevent user’s code in the OTP memory from being intruded. 8 OPTION bits are also available to meet user’s requirements.
Parametrics
78P156N absolute maximum ratings: (1)Temperature under bias: -40℃ to 85℃; (2)Storage temperature: -65℃ to 150℃; (3)Working voltage: 2.5 to 5.5V; (4)Working frequency: DC to 20MHz; (5)Input voltage: Vss-0.3V to Vdd+0.5V; (6)Output voltage: Vss-0.3V to Vdd+0.5V.
Features
78P156N features: (1)Operating voltage range: 2.5V~5.5V; (2)Operating temperature range: -40℃~85℃; (3)Operating frequency rang (base on 2 clocks ): Crystal mode: DC~20MHz at 5V, DC~8MHz at 3V, DC~4MHz at 2.5V; ERC mode: DC~4MHz at 5V, DC~4MHz at 3V, DC~4MHz at 2.5V.; (4)Low power consumption: Less then 2 mA at 5V/4MHz’ Typically 20μA at 3V/32KHz; Typically 1μA during sleep mode; (5)1K × 13 bits on chip ROM; (6)One security register to prevent intrusion of OTP memory codes; (7)One configuration register to accommodate user乫s requirements; (8)48× 8 bits on chip registers (SRAM, general purpose register); (9)2 bi-directional I/O ports; (10)5 level stacks for subroutine nesting; (11)8-bit real time clock/counter (TCC) with selective signal sources, trigger edges, and overflow interrupt; (12)Two clocks per instruction cycle; (13)Power down (SLEEP) mode.
Diagrams

(Hong Kong)







