Product Summary
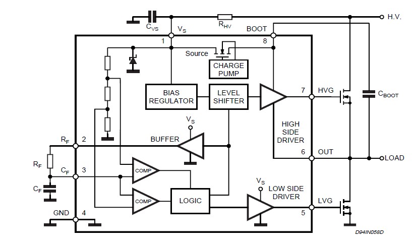
The L6569AD013TR is a High voltage half bridge driver. The L6569AD013TR is a high voltage half bridge driver with built in oscillator. The frequency of the oscillator can be programmed using external resistor and capacitor. The internal circuitry of the device allows it to be driven also by external logic signal. The output drivers are designed to drive external channel power MOSFET and IGBT. The internal logic assures a dead time [typ. 1.25ms] to avoid cross conduction of the power devices. Two versions are available: L6569 and L6569A. They differ in the low voltage gate driver start up sequence.
Parametrics
L6569AD013TR absolute maximum ratings: (1)Supply Current: 25 mA; (2)Oscillator Resistor Voltage: 18 V; (3)Low Side Switch Gate Output: 14.6 V; (4)High Side Switch Source Output: -1 to VBOOT - 18 V; (5)High Side Switch Gate Output: -1 to VBOOT V; (6)Floating Supply Voltage: 618 V; (7)Floating Supply vs OUT Voltage: 18 V; (8)VBOOT Slew Rate (Repetitive): ± 50 V/ns; (9)VOUT Slew Rate (Repetitive): ± 50 V/ns; (10)Storage Temperature: -40 to 150 ℃; (11)Junction Temperature: -40 to 150 ℃; (12)Ambient Temperature (Operative): -40 to 125 ℃.
Features
L6569AD013TR features: (1)High voltage rail up TO 600V; (2)BCD off line technology; (3)Internal bootstrap diode structure; (4)15.6V zener clamp on VS; (5)Very low start up current: 150mA; (6)Under voltage lockout with hysteresis; (7)Programmable oscillator frequency; (8)Dead time 1.25ms; (9) dV/dt immunity up to ±50V/ns; (10)ESD protection.
Diagrams

| Image | Part No | Mfg | Description | ![]() |
Pricing (USD) |
Quantity | ||||||||||||
|---|---|---|---|---|---|---|---|---|---|---|---|---|---|---|---|---|---|---|
![]() |
![]() L6569AD013TR |
![]() STMicroelectronics |
![]() Power Driver ICs Hi-Volt Half Bridge |
![]() Data Sheet |
![]()
|
|
||||||||||||
| Image | Part No | Mfg | Description | ![]() |
Pricing (USD) |
Quantity | ||||||||||||
![]() |
![]() L6560 |
![]() STMicroelectronics |
![]() Power Factor Correction ICs Wide Input Voltage |
![]() Data Sheet |
![]() Negotiable |
|
||||||||||||
![]() |
![]() L6560A |
![]() STMicroelectronics |
![]() Power Factor Correction ICs Wide Input Voltage |
![]() Data Sheet |
![]() Negotiable |
|
||||||||||||
![]() |
![]() L6560AD |
![]() STMicroelectronics |
![]() Power Factor Correction ICs Wide Input Voltage |
![]() Data Sheet |
![]() Negotiable |
|
||||||||||||
![]() |
![]() L6560AD013TR |
![]() STMicroelectronics |
![]() Switching Converters, Regulators & Controllers Wide Input Voltage |
![]() Data Sheet |
![]() Negotiable |
|
||||||||||||
![]() |
![]() L6560D |
![]() STMicroelectronics |
![]() Switching Converters, Regulators & Controllers Wide Input Voltage |
![]() Data Sheet |
![]() Negotiable |
|
||||||||||||
![]() |
![]() L6560D013TR |
![]() STMicroelectronics |
![]() Switching Converters, Regulators & Controllers Wide Input Voltage |
![]() Data Sheet |
![]() Negotiable |
|
||||||||||||
(Hong Kong)










